2022年上海落户政策再次放宽 应届生直接落户上海
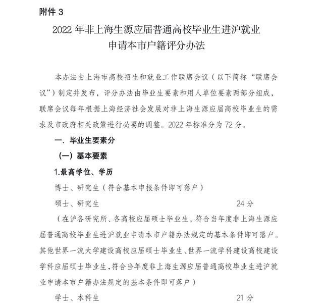
在沪各研究所、各高校应届硕士毕业生,符合当年度非上海生源应届普通高校毕业生进沪就业申请本市户籍办法规定的基本条件即可落户。其他世界一流大学建设高校应届硕士毕业生、世界一流学科建设高校建设学科应届硕士毕业生,符合当年度非上海生源应届普通高校毕业生进沪就业申请本市户籍办法规定的基本条件即可落户。
上海应届生落户政策再次放宽!
6月28日,上海市教育委员会网站显示,上海市教委等四部门联合发布了《关于做好2022年非上海生源应届普通高校毕业生进沪就业工作的通知》(以下简称《通知》)。《通知》附件中,《2022年非上海生源应届普通高校毕业生进沪就业申请本市户籍评分办法》(以下简称《办法》)也一同公布。

《办法》提出,在沪各研究所、各高校应届硕士毕业生,符合当年度非上海生源应届普通高校毕业生进沪就业申请本市户籍办法规定的基本条件即可落户。其他世界一流大学建设高校应届硕士毕业生、世界一流学科建设高校建设学科应届硕士毕业生,符合当年度非上海生源应届普通高校毕业生进沪就业申请本市户籍办法规定的基本条件即可落户。

《通知》表示,引进上海经济社会发展紧缺急需的非上海生源毕业生,是深入学习贯彻习近平总书记关于做好新时代人才工作的重要思想以及中央和本市人才工作会议精神,举全市之力加快推进高水平人才高地建设,全方位培养、引进、用好人才的重要措施。本市各有关部门、各高校和用人单位要从加快实施人才引领发展战略和厚植上海人才优势出发,认真做好非上海生源毕业生进沪就业工作,为吸引优秀人才尤其是高水平大学毕业生进沪就业营造良好环境。
全文如下:
沪教委学〔2022〕24号
各高等学校,各研究生培养单位,各委、办、局,各区人力资源社会保障局,各用人单位:
为做好2022年非上海生源应届普通高校毕业生(以下简称“非上海生源毕业生”)进沪就业工作,现将有关事项通知如下:
一、引进上海经济社会发展紧缺急需的非上海生源毕业生,是深入学习贯彻习近平总书记关于做好新时代人才工作的重要思想以及中央和本市人才工作会议精神,举全市之力加快推进高水平人才高地建设,全方位培养、引进、用好人才的重要措施。本市各有关部门、各高校和用人单位要从加快实施人才引领发展战略和厚植上海人才优势出发,认真做好非上海生源毕业生进沪就业工作,为吸引优秀人才尤其是高水平大学毕业生进沪就业营造良好环境。
二、有关部门要进一步完善管理、优化服务,聚焦重点产业,聚焦重点区域,聚焦基础研究领域,优先满足用人需求。围绕本市打造更高水准的文化地标集群、更高人气的文化交流舞台、更高能级的文化交易平台,优先保障用人需求。面向扶持承担国家或本市重大科技专项的关键性岗位以及远郊地区从事教育、卫生、农业技术等公益性岗位和其他特殊岗位,重点保障用人需求。
三、相关主管委办局、在沪央企、市属单位、部分区等申请材料受理经办机构(以下简称“受理经办机构”),要认真审核下属(辖)用人单位提交的申请材料,并在2022年7月29日前提交《受理经办机构基本情况及下属(辖)用人单位登记表》(附件4)。相关主管委办局、区、总部在沪央企、区和市级及以上开发园区要结合2022年度本市经济社会发展的实际需求做好重点扶持用人单位的遴选和推荐工作,在2022年8月19日前,向上海市高校招生和就业工作联席会议办公室推荐引进非上海生源毕业生重点扶持用人单位(以正式公文形式报送,由上海市学生事务中心受理),并提交《2022年引进非上海生源应届普通高校毕业生推荐重点扶持用人单位情况登记表》(附件5)。
四、各高校要认真做好2022年非上海生源毕业生进沪就业工作相关政策和具体手续办理的宣传和解释工作。加强管理、规范程序、认真做好相关申报材料的初审工作,确保非上海生源毕业生提交材料的真实性。同时,对有意向申请本市户籍的非上海生源毕业生,提醒其向用人单位核实该单位是否具备为非上海生源毕业生申请本市户籍的资格。对有关高校材料初审工作责任落实不到位、造成不良影响的情况,将予以通报,并督促有关高校依法依规追究相关工作人员的责任。
五、各用人单位应按照《2022年非上海生源应届普通高校毕业生进沪就业申请〈上海市居住证〉和居住证积分指南》(附件1)和《2022年非上海生源应届普通高校毕业生进沪就业申请本市户籍办法》(附件2)的要求,及时为本单位录用的非上海生源毕业生办理就业登记等进沪就业的相关手续。用人单位在与高校毕业生签订就业协议时,应根据非上海生源毕业生需求,如实告知本单位是否具备为非上海生源毕业生申请本市户籍的资格。用人单位不得在协议中规定“毕业生如未能办妥落户手续则与其解除就业协议”等损害非上海生源毕业生进沪就业权益的内容。用人单位应客观、如实填写相关申报材料,并书面承诺申请材料的真实性。如存在虚假用工或提供不实材料等弄虚作假行为,一经查实,取消用人单位当年申请资格,并在上海学生就业创业服务网(www.firstjob.shec.edu.cn)公布。同时,将单位失信行为纳入上海市征信管理平台。用人单位不得委托任何中介机构或个人代理申报。
六、非上海生源毕业生应当书面承诺个人所提供材料的真实性、有效性、合法性。如有弄虚作假,伪造变造或使用伪造变造材料等行为,一经查实,取消其申请资格,并将个人失信行为纳入上海市征信管理平台。对已骗取的本市常住户口、居住证,提请相关部门依法予以注销。对构成犯罪的人员,将移送司法机关,追究法律责任。毕业生落户后未履行就业协议或劳动(聘用)合同,情节严重的,用人单位可提出撤销户籍的申请。
七、上海市学生事务中心要加强服务意识,完善服务措施,规范工作程序,全面严格审核申报材料的真实性。如有需要或审核中发现疑似弄虚作假等情形的,可组织相关专家进行评审鉴定。工作人员违反相关工作规程,造成不良影响的,应依法依规追究责任。
八、《上海市居住证》和居住证积分各受理点要根据《上海市居住证管理办法》(2017年沪府令58号)、《上海市居住证申办实施细则》(沪府发〔2017〕89号)和《上海市居住证积分管理办法》(沪府发〔2017〕98号),切实做好受理及相关服务工作。
附件:1.2022年非上海生源应届普通高校毕业生进沪就业申请《上海市居住证》和居住证积分指南
2.2022年非上海生源应届普通高校毕业生进沪就业申请本市户籍办法
3.2022年非上海生源应届普通高校毕业生进沪就业申请本市户籍评分办法
4.受理经办机构基本情况及下属(辖)用人单位登记表
5.2022年引进非上海生源应届普通高校毕业生推荐重点扶持用人单位情况登记表
上海市教育委员会
上海市发展和改革委员会
上海市人力资源和社会保障局
上海市公安局
2022年6月24日
在去年的评分办法中,在沪各研究所、各高校应届硕士毕业生并不在直接落户之列,仅有“世界一流大学建设高校”应届硕士毕业生以及“世界一流学科建设高校”建设学科应届硕士毕业生可直接落户上海。

不仅如此,上海今年还再次放宽了重点区域人才的落户门槛,在沪“双一流”建设高校的应届本科生,在五个新城、南北地区重点转型地区用人单位工作的,也可直接落户。而去年年末,上海市普通高校的应届研究生可直接在五个新城等区域落户。

值得一提的是,不满足直接落户的应届生,今年申请上海户籍的门槛也有所放宽,虽然标准分仍为72分,但用人单位可打分7分,比去年5分多了2分,预计将释放更多符合条件的应届毕业生落户上海。